新聞中心

嚴重特殊傳染性肺炎 (COVID-19) 快速連結
政府訊息布達 .  防疫專區公告 .  本校防疫機制
嚴重特殊傳染性肺炎(COVID-19)
政府訊息防疫公告防疫機制
2021-06-04

【圖資館】 防疫通告 - 06/04更新

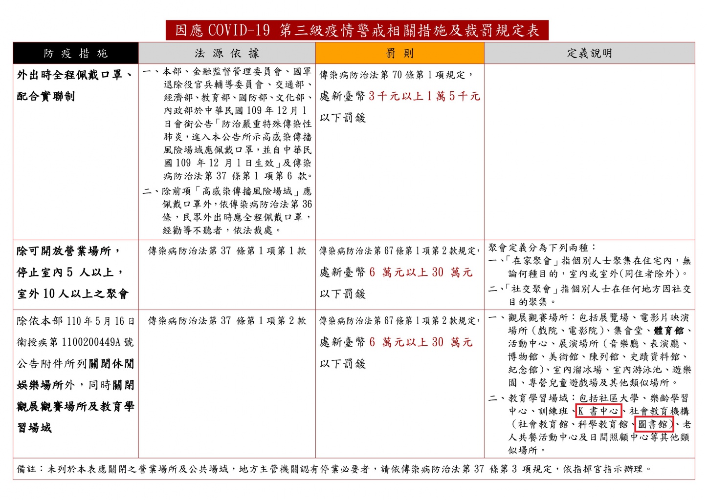
配合教育部所發布之第三級疫情警戒與裁罰之規定,調整本館服務,詳見公告。

發布單位:圖書組